お知らせ

お知らせトップ
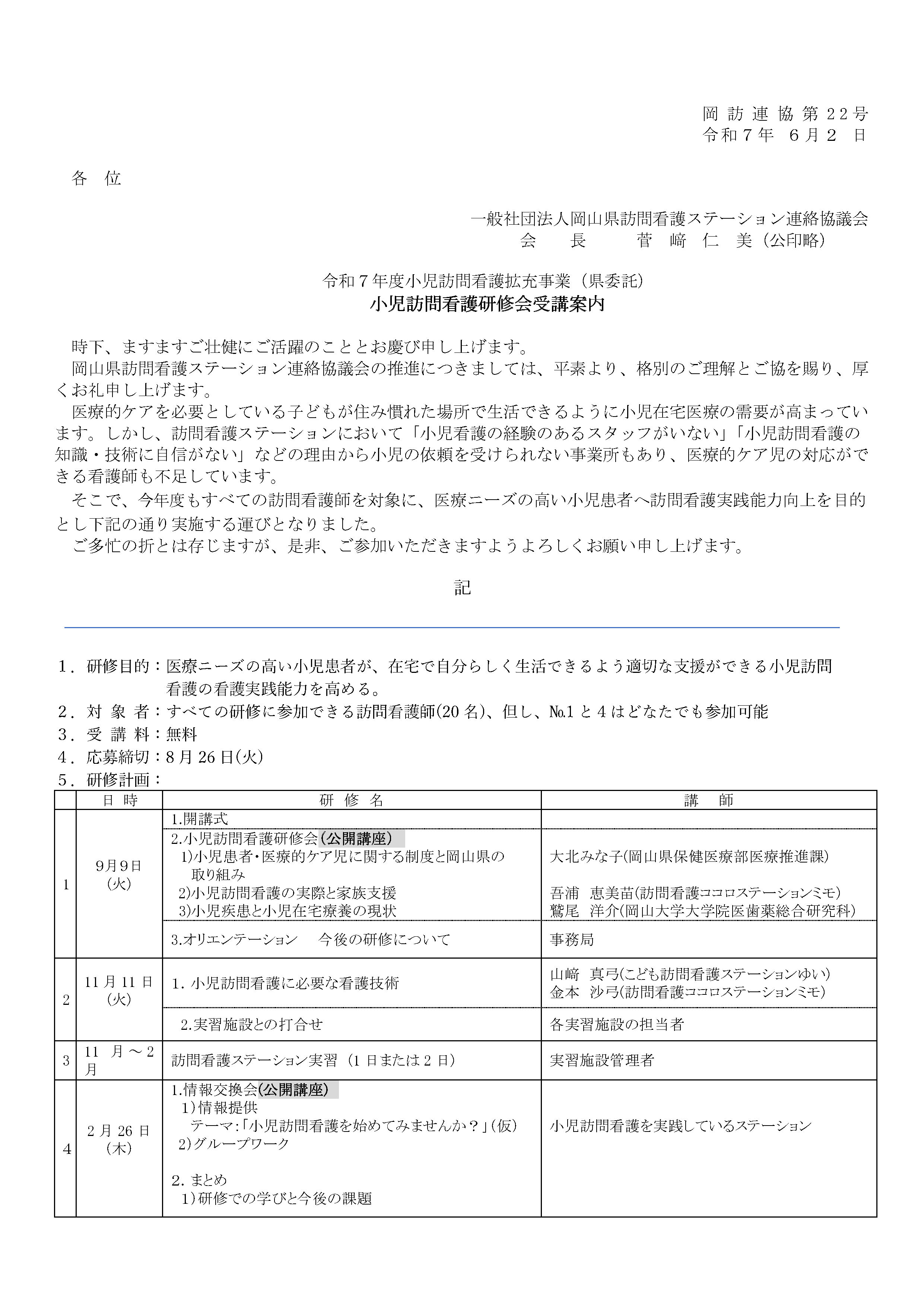
事務局より 令和7年度小児訪問看護研修のご案内

令和7年度小児訪問看護研修のご案内

小児訪問看護研修会のご案内

小児訪問看護研修会

詳細については、受講案内・申込書をご覧ください。
(上のチラシ画像クリックでPDFファイルが開きます)

2025.06.19